1、无抵押贷款:平安车主贷是平安银行旗下的信用贷款,属于无抵押贷款 ,车主用户无需押车 、押证。申请条件:用户只需持有在有效期限内的商业性保单和交强险保单,即可去平安银行办理车主贷 。车辆要求:平安车主贷对车子购买价格并没有限制,因此适用范围广泛。

2、申请平安银行车主贷需满足以下条件:基础身份与年龄要求申请者需为具有完全民事行为能力的中国公民 ,年龄在22-60周岁之间,且持有有效驾驶证。车辆与产权要求个人名下私家车行驶证持有时间需满3个月以上,车辆使用年限不超过10年 。若为二手车 ,过户时间需满3个月以上。
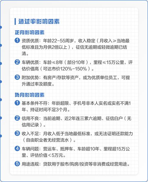
3、征信记录:2年内有1年的信用卡记录,或者6个月以上的房贷记录。贷款流程初步确认:手机扫码,提供身份证正反面 、车辆登记证前四页 ,通过微信小程序授权查征信,确认额度和征信情况 。条件审核:确认借款人车辆与收入资产条件是否满足要求。
4、平安银行车主贷需满足以下条件:申请人基本资质申请人需为年龄在22-60周岁之间、具有完全民事行为能力的中国公民,且持有有效驾驶证。此条件确保申请人具备合法驾驶资格及稳定的民事行为能力,降低贷款违约风险 。车辆相关要求 车辆权属与使用年限:名下车辆需持有行驶证满3个月 ,车龄不超过10年。
5 、平安银行车主贷需满足以下条件:申请人基本资质申请人须为中国公民,年龄在22-60岁之间,具备完全民事行为能力 ,且持有有效驾驶证。这一条件确保了申请人具备合法驾驶资格及法律行为能力,是贷款审批的基础门槛。车辆产权与使用要求 车辆产权:名下车辆需持有行驶证满3个月以上,车龄不超过10年 。
6、征信要求最高 ,对逾期、查询次数 、网贷小贷关系有严格限制。暂未完全实现全国车牌无条件受理。平安银行车主贷申请流程 系统初审 识别二维码,填写资料并提交系统初审 。需准备身份证、行驶证、银行卡。此步骤需在车主微信上操作。
平安车主贷挺好批的 。一般你只要满足以下基本要求,基本批下来就没有什么问题了。只不过因为审批简单 ,所以利息会比较高。年龄要求:21~55周岁 。收入要求:税后≥3000元/月。居住要求:现居住地≥6个月,在申请地居住或工作。申请人要求:必须为车主,名下车辆无车贷 。提供身份证明(二代身份证) ,车辆证明(行驶证+车辆登记证)车辆保险等材料。
平安车主费用贷是比较好申请的,只要用户满足申请条件则可以直接申请。申请者年龄在22周岁以上的,在申请地居住或工作并且工资在三千元以上的,可以尝试去申请。其中 ,工作单位须为征信报告最后更新的单位和居住地址填写,按揭车须还款满1月以上,同时全款车车龄须小于7年 。
平安车主费用贷相对容易申请 ,但需满足特定条件。申请是否容易:平安车主费用贷的申请相对简便,主要基于车主的商业车险情况进行审核。申请人只需提供必要的个人信息和车险保单,平安银行的工作人员会与其联系并进行审核 。在条件符合且材料齐全的情况下 ,一天内即可完成放款。
平安车主费用贷相对容易申请,但前提是用户需符合其贷款的相关条件。以下是具体分析:申请条件:平安车主费用贷的申请主要取决于贷款人的个人资质和信用状况 。只要用户满足平安银行设定的相关条件,如稳定的收入来源、良好的信用记录等 ,通常可以顺利通过审批。
平安车主费用贷相对容易申请成功,但需满足一定条件。以下是申请平安车主费用贷时需要考虑的关键因素:年龄与收入要求:申请者年龄需在22周岁以上 。在申请地居住或工作,且工资在三千元以上。车辆要求:按揭车需还款满1个月以上。全款车车龄须小于7年 。对车辆购买价格无限制 ,但不接受营运客车申请。
1 、车主贷的申请条件如下:基本条件 年龄要求:申请人必须年满18周岁,具有完全民事行为能力。 信用状况:信用记录良好,无重大逾期或不良信用记录。 车辆要求:拥有车辆的合法所有权,车辆无抵押或抵押完全 。 收入状况:具备稳定的收入来源 ,能够按时偿还贷款本息。
2、平安车主贷申请要求如下:年龄要求:申请人年龄需在21至55周岁之间。收入要求:申请人税后月收入需达到或超过3000元 。居住要求:申请人需在现居住地居住满6个月以上,且在申请地居住或工作。申请人要求:申请人必须为车主本人。名下车辆无车贷 。车险要求:申请人、车主 、被保险人需为同一人。
3、平安车主贷(含平安车主费用贷)申请条件如下:基础申请条件 年龄要求:申请人年龄需在21周岁至55周岁之间。收入要求:税后月收入需达到3000元及以上 。居住与工作要求:需在申请地居住或工作,且现居住地停留时间满6个月以上。车主身份要求:申请人必须为车主 ,且名下车辆无未结清的车贷。
4、邮政银行车主贷申请条件如下:基础资格要求借款人年龄需在18周岁(含)至60周岁(含)之间,且具备完全民事行为能力 。这是申请贷款的基本年龄限制,确保申请人有法律上的行为能力。信用与收入要求申请人需具备良好的信用记录和稳定的收入来源 ,且需符合邮政银行的风险信用评分准入标准。
支付宝车主贷款的申请流程如下:填写车辆信息:在支付宝的车金融页面主页,点击“去看我的额度”,进入车辆信息录入页面。根据页面提示 ,准确填写车辆及相关信息 。信息核对无误后,提交申请。车金融系统会为用户展示预计的贷款额度。提交门店验车申请:在申请流程中,选择提交门店验车申请 。
打开支付宝APP ,进入“我的 ”页面;在搜索栏输入合作平台名称(如“车秒贷”“第一车贷”等),或通过“信用生活 ”板块查找相关服务;进入合作平台页面后,按提示填写个人信息 、车辆信息及贷款需求;提交申请后,系统会综合评估芝麻信用分、消费记录及信用历史 ,审核通过后放款。
线上申请:通过支付宝APP进入“汽车金融”页面,填写个人及车辆信息(如车型、车龄 、行驶里程等),提交初步申请。线下验车:前海众诚国际融资租赁(线下服务商)会联系用户安排验车 ,评估车辆实际价值,并确认抵押资格 。
车贷与车主贷的主要区别体现在贷款目的、方式、期限以及优缺点等方面。贷款目的:车贷:主要用于购买新车或二手车,帮助消费者实现购车愿望。车主贷:主要用于车辆相关的消费 ,包括但不限于保险 、税费、装饰和养护等,满足车主多样化的需求 。
